Politics.be Registreren kan je hier.
Problemen met registreren of reageren op de berichten?
Een verloren wachtwoord?
Gelieve een mail te zenden naar [email protected] met vermelding van je gebruikersnaam.

Ga terug   Politics.be > Algemeen > Coronacrisis
Registreer FAQForumreglement Ledenlijst Markeer forums als gelezen

Coronacrisis het virus raast doorheen de wereld, met gevolgen voor interpersoonlijke relaties, mobiliteit, economie, gezondheid(sbeleid), ... Plaats hier de discussies over dit onderwerp.

Antwoord
 
Discussietools
Oud 31 oktober 2021, 17:58   #21
Erw
Secretaris-Generaal VN
 
Erw's schermafbeelding
 
Geregistreerd: 14 maart 2004
Berichten: 21.379
Standaard

Citaat:
Oorspronkelijk geplaatst door Hoofdstraat Bekijk bericht
Tegen alle verwachtingen in gaan de burgemeesters en politie geen speciale klopjachten houden op corona-pas overtreders, ik denk dat ze het extra werk en de verhoogde aanleiding voor verbaal en fysiek geweld zo beu zijn als pap. Er wordt wel gecontroleerd als verklikkers verklikken.

Virologen en beleid hebben het makkelijk, zij verbieden in 1-2-3, het is de politie die het mag handhaven en die hebben al werk genoeg met hun echte politiewerk.

Er komt geen “covid-commando”
https://www.nieuwsblad.be/cnt/dmf20211029_96286390

“We gaan er geen heksenjacht van maken, pas als er klachten zijn, zal de politie controleren”

Er is weinig animo bij de Vlaamse burgemeesters om de nieuwe CST-regels in de horeca te handhaven. Dat blijkt uit een rondvraag. Het is “geen prioriteit” of “we rekenen op het gezond verstand” en velen willen “vooral inzetten op sensibilisering”. Slechts een enkeling geeft aan steekproefgewijs horeca- en fitnesszaken te zullen controleren.

Tot heden heeft de Brusselse politie nog geen enkele zaak gecontroleerd
Dat verhaaltje is achterhaald.
Ze willen de klooierij eerst voldoende "genormaliseerd" krijgen, het laten "wennen". Dat, tijd geven. En daarna gaan ze wèl actief gestapo uitsturen. Zo zijn ze altijd te werk gegaan. Kijk naar de flikken in anonieme wagens, naar de parkeercontroleurs, naar de stadswachten, en al die andere nepjobkes.
Hun echte motief is dat ze te lui zijn, om veel "werk" te hebben, en dus gaan ze wachten tot hun Nieuwe Normaal voldoende gewend geraakt is, en dus minder overtredingen noteren.
Kijk naar vorig jaar, hun lockdown, de werkloosheid erdoor. Normaal moeten werklozen een hele paperassenwinkel doorspartelen om de uitkering te bekomen. Maar zoveel tegelijk, dat zagen de Superhelden van de Administratie niet zitten, en dus kon plotsklaps wèl geautomatiseerd uitkering worden betaald. Zo zie je.
__________________
SECRET SERVICE TEAM HERCULES TRUMP
20yo THOMAS MATTHEW CROOKS DROM TRUMP FANS
Het Westbloks bedrog en verraad tegenover Gorbachev en het volk van het Vrije Westen: https://forum.politics.be/showthread.php?t=269743
Overheid: de bende deserteurs uit de economie.
Lees dit en besef: http://achterdesamenleving.nl/wp-con...jgeloof-11.pdf
Atlas Shrugged, by Ayn Rand
Erw is offline   Met citaat antwoorden
Oud 31 oktober 2021, 18:02   #22
gertc
Europees Commissaris
 
Geregistreerd: 17 mei 2010
Berichten: 6.576
Standaard

Citaat:
Oorspronkelijk geplaatst door De schoofzak Bekijk bericht
Dat is een simpele kwestie van risico en statistiek.
Moet ik het uitleggen of laat ik het zo?
Ja probeer het eens uit te leggen. Dan kunnen we nog eens lachen...
gertc is offline   Met citaat antwoorden
Oud 31 oktober 2021, 18:16   #23
patrickve
Secretaris-Generaal VN
 
patrickve's schermafbeelding
 
Geregistreerd: 24 februari 2009
Locatie: Grenoble, Frankrijk
Berichten: 116.720
Standaard

Citaat:
Oorspronkelijk geplaatst door De schoofzak Bekijk bericht
Dat is een simpele kwestie van risico en statistiek.
Moet ik het uitleggen of laat ik het zo?


Stel dat iemand met een QR code half zo besmettelijk is als iemand zonder (we gaan genereus zijn he).

Wat is het veiligste voor Schoof ?

A) Schoof blijft thuis en eet samen met zijn heksie perfectie die een QR code heeft, en zijn kleinkind dat geen QR code heeft.

B) Schoof gaat naar een restaurant met 10 vrienden die allemaal een QR code hebben.

Laatst gewijzigd door patrickve : 31 oktober 2021 om 18:16.
patrickve is offline   Met citaat antwoorden
Oud 1 november 2021, 11:44   #24
De schoofzak
Secretaris-Generaal VN
 
De schoofzak's schermafbeelding
 
Geregistreerd: 4 juli 2004
Berichten: 82.096
Standaard

Citaat:
Oorspronkelijk geplaatst door gertc Bekijk bericht
Ja probeer het eens uit te leggen. Dan kunnen we nog eens lachen...
Forummers op wie ik niet meer reageer sedert een tijdje, hebben al fijntjes geantwoord in deze draad.
__________________
Vlaanderen is niet van iedereen. Vlaanderen is enkel van hen die een inspanning doen om ertoe te behoren.

De grendel-grondwet moet wijken om eindelijk de broodnodige veranderingen te kunnen doorvoeren. Nadien kan de grondwet herstemd worden. Dat is nog gebeurd.

Ik heb de partij gesticht op drie lijnen: Vlaams en Europees, vrij en verantwoordelijk, en sterk en sociaal. Vandaag is dat de grondstroom in Vlaanderen. Geert Bourgeois (N-VA)
De schoofzak is offline   Met citaat antwoorden
Oud 1 november 2021, 11:55   #25
Erw
Secretaris-Generaal VN
 
Erw's schermafbeelding
 
Geregistreerd: 14 maart 2004
Berichten: 21.379
Standaard

Citaat:
Oorspronkelijk geplaatst door De schoofzak Bekijk bericht
Forummers op wie ik niet meer reageer sedert een tijdje, hebben al fijntjes geantwoord in deze draad.
Blind geloof, da's nog het makkelijkst he.
__________________
SECRET SERVICE TEAM HERCULES TRUMP
20yo THOMAS MATTHEW CROOKS DROM TRUMP FANS
Het Westbloks bedrog en verraad tegenover Gorbachev en het volk van het Vrije Westen: https://forum.politics.be/showthread.php?t=269743
Overheid: de bende deserteurs uit de economie.
Lees dit en besef: http://achterdesamenleving.nl/wp-con...jgeloof-11.pdf
Atlas Shrugged, by Ayn Rand
Erw is offline   Met citaat antwoorden
Oud 1 november 2021, 15:15   #26
De schoofzak
Secretaris-Generaal VN
 
De schoofzak's schermafbeelding
 
Geregistreerd: 4 juli 2004
Berichten: 82.096
Standaard

Citaat:
Oorspronkelijk geplaatst door Erw Bekijk bericht
Blind geloof, da's nog het makkelijkst he.
Idem dito voor blind wantrouwen.

Ik vertrouw mijn huisarts en zijn collega's al dan niet specialisten.
Een van hen heeft zelfs eens een camera in mijn slagader van mijn pols geduwd, nadat hij daar eerst een ferme snee ingaf.
Blind vertrouwen deed ik die man, evenals die twee toetjes van verpleegsters die hem hielpen.
__________________
Vlaanderen is niet van iedereen. Vlaanderen is enkel van hen die een inspanning doen om ertoe te behoren.

De grendel-grondwet moet wijken om eindelijk de broodnodige veranderingen te kunnen doorvoeren. Nadien kan de grondwet herstemd worden. Dat is nog gebeurd.

Ik heb de partij gesticht op drie lijnen: Vlaams en Europees, vrij en verantwoordelijk, en sterk en sociaal. Vandaag is dat de grondstroom in Vlaanderen. Geert Bourgeois (N-VA)
De schoofzak is offline   Met citaat antwoorden
Oud 1 november 2021, 15:49   #27
metten
Parlementslid
 
metten's schermafbeelding
 
Geregistreerd: 2 juli 2006
Berichten: 1.810
Standaard

Citaat:
Oorspronkelijk geplaatst door Hoofdstraat Bekijk bericht
Tot heden heeft de Brusselse politie nog geen enkele zaak gecontroleerd
[/i]
Brussels Hoofdstedelijk Gewest 2020
29-08-2020: politie betrapt 70 man feestvierend op een plein. Gaan een kijkje nemen, sfeer wordt agressief, krijgen een vuurpijl naar hun kop, er wordt hasj gerookt onder hun neus maar trappen het toch maar af want anders komen er gegarandeerd rellen van, en daar hadden zij geen zin in.

7-10-2020: samenscholingsverbod, mondmaskerplicht, max. 4 man samen met onderlinge afstand van 1,5 meter.
Betoging in de Europese wijk in het kader van de oorlog tussen Armenië en Azerbeidzjan. 2000 man klit samen, de politie is aanwezig maar grijpt niet in.
__________________
Wie zich zo dom weet te houden, dat de domme meent dat hij de verstandigste is, dat is de echte diplomaat."
Fliegende Blätter - Duits humoristisch weekblad (1844-1944)
In de Belgische democratie vertegenwoordigt een parlementslid immers alles behalve zijn kiezers. Hij is volkomen een produkt van de partij en haar ingebouwde drukkingsgroepen. Guy Verhofstadt, 1ste Burgermanifest 1991.
metten is offline   Met citaat antwoorden
Oud 1 november 2021, 20:50   #28
Erw
Secretaris-Generaal VN
 
Erw's schermafbeelding
 
Geregistreerd: 14 maart 2004
Berichten: 21.379
Standaard

Citaat:
Oorspronkelijk geplaatst door De schoofzak Bekijk bericht
Idem dito voor blind wantrouwen.
Feiten > conclusies.
Citaat:
Oorspronkelijk geplaatst door De schoofzak Bekijk bericht
Ik vertrouw mijn huisarts en zijn collega's al dan niet specialisten.
Een van hen heeft zelfs eens een camera in mijn slagader van mijn pols geduwd, nadat hij daar eerst een ferme snee ingaf.
Blind vertrouwen deed ik die man, evenals die twee toetjes van verpleegsters die hem hielpen.
Geloof is niet gebaseerd op feiten.
__________________
SECRET SERVICE TEAM HERCULES TRUMP
20yo THOMAS MATTHEW CROOKS DROM TRUMP FANS
Het Westbloks bedrog en verraad tegenover Gorbachev en het volk van het Vrije Westen: https://forum.politics.be/showthread.php?t=269743
Overheid: de bende deserteurs uit de economie.
Lees dit en besef: http://achterdesamenleving.nl/wp-con...jgeloof-11.pdf
Atlas Shrugged, by Ayn Rand
Erw is offline   Met citaat antwoorden
Oud 1 november 2021, 20:51   #29
Erw
Secretaris-Generaal VN
 
Erw's schermafbeelding
 
Geregistreerd: 14 maart 2004
Berichten: 21.379
Standaard

Citaat:
Oorspronkelijk geplaatst door metten Bekijk bericht
Brussels Hoofdstedelijk Gewest 2020
29-08-2020: politie betrapt 70 man feestvierend op een plein. Gaan een kijkje nemen, sfeer wordt agressief, krijgen een vuurpijl naar hun kop, er wordt hasj gerookt onder hun neus maar trappen het toch maar af want anders komen er gegarandeerd rellen van, en daar hadden zij geen zin in.

7-10-2020: samenscholingsverbod, mondmaskerplicht, max. 4 man samen met onderlinge afstand van 1,5 meter.
Betoging in de Europese wijk in het kader van de oorlog tussen Armenië en Azerbeidzjan. 2000 man klit samen, de politie is aanwezig maar grijpt niet in.
Nu de Vlamingen nog.
Maar dat was vorig jaar voor vaccins bestonden, niks te maken met corona safe ticket na vaccins toegediend.
__________________
SECRET SERVICE TEAM HERCULES TRUMP
20yo THOMAS MATTHEW CROOKS DROM TRUMP FANS
Het Westbloks bedrog en verraad tegenover Gorbachev en het volk van het Vrije Westen: https://forum.politics.be/showthread.php?t=269743
Overheid: de bende deserteurs uit de economie.
Lees dit en besef: http://achterdesamenleving.nl/wp-con...jgeloof-11.pdf
Atlas Shrugged, by Ayn Rand

Laatst gewijzigd door Erw : 1 november 2021 om 20:53.
Erw is offline   Met citaat antwoorden
Oud 2 november 2021, 05:12   #30
patrickve
Secretaris-Generaal VN
 
patrickve's schermafbeelding
 
Geregistreerd: 24 februari 2009
Locatie: Grenoble, Frankrijk
Berichten: 116.720
Standaard

Citaat:
Oorspronkelijk geplaatst door De schoofzak Bekijk bericht
Idem dito voor blind wantrouwen.

Ik vertrouw mijn huisarts en zijn collega's al dan niet specialisten.
Een van hen heeft zelfs eens een camera in mijn slagader van mijn pols geduwd, nadat hij daar eerst een ferme snee ingaf.
Blind vertrouwen deed ik die man, evenals die twee toetjes van verpleegsters die hem hielpen.
Je zou bijna denken dat je daar fier op bent
patrickve is offline   Met citaat antwoorden
Oud 2 november 2021, 07:36   #31
Karel Martel B
Perm. Vertegenwoordiger VN
 
Karel Martel B's schermafbeelding
 
Geregistreerd: 15 mei 2010
Berichten: 12.817
Standaard

Citaat:
Oorspronkelijk geplaatst door patrickve Bekijk bericht


Stel dat iemand met een QR code half zo besmettelijk is als iemand zonder (we gaan genereus zijn he).

Wat is het veiligste voor Schoof ?

A) Schoof blijft thuis en eet samen met zijn heksie perfectie die een QR code heeft, en zijn kleinkind dat geen QR code heeft.

B) Schoof gaat naar een restaurant met 10 vrienden die allemaal een QR code hebben.
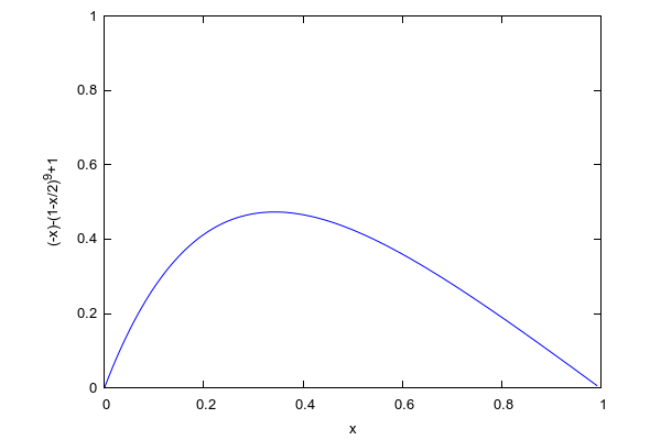
De oefening kan niet gemaakt worden met deze getallen alleen.

je moet n weten om uit te rekenen of
(1-n/2) groter of kleiner is dan (1-n)^9
__________________
Conservatives say that guns are for sport, hunting, and self defense because that’s what they use them for.

Liberals say that guns are for killing people because that’s what they use them for.
Karel Martel B is offline   Met citaat antwoorden
Oud 2 november 2021, 09:08   #32
patrickve
Secretaris-Generaal VN
 
patrickve's schermafbeelding
 
Geregistreerd: 24 februari 2009
Locatie: Grenoble, Frankrijk
Berichten: 116.720
Standaard

Citaat:
Oorspronkelijk geplaatst door Karel Martel B Bekijk bericht
De oefening kan niet gemaakt worden met deze getallen alleen.

je moet n weten om uit te rekenen of
(1-n/2) groter of kleiner is dan (1-n)^9
Stel dat de kans om het te betrappen van een niet-gevaccineerde, n is, en de kans om het dus te betrappen van een niet-gevaccineerde, n / 2.

Schoof blijft leven met heksie en kleinkind: (1 - n/2) * (1 - n).
(we gaan ervan uit dat als Schoof besmet wordt, hij dood gaat van de schrik)

Schoof blijft leven met vrienden in restaurant: (1 - n/2) ^ 10.

Inderdaad, om te weten wat het veiligste is, moeten we:

(1 - n) vergelijken met (1 - n/2) ^ 9

Bij welke n is dat gelijk ? Er is de triviale oplossing n = 0 natuurlijk. Als niemand besmet geraakt, dan is het kifkif.

Zoniet is de functie positief voor de meeste waarden van n als we (1-n) - (1-n/2)^9 plotten.

Bij n = 0.99801 is er weer gelijkheid.
Bijgevoegde miniaturen
Klik op de afbeelding voor een grotere versie

Naam:  plotje.png‎
Bekeken: 615
Grootte:  12,3 KB
ID: 115074  


Laatst gewijzigd door patrickve : 2 november 2021 om 09:28.
patrickve is offline   Met citaat antwoorden
Oud 2 november 2021, 18:23   #33
denkimi
Banneling
 
 
Geregistreerd: 24 juni 2020
Berichten: 3.700
Standaard

Citaat:
Oorspronkelijk geplaatst door patrickve Bekijk bericht
Je zou bijna denken dat je daar fier op bent
Als je van jezelf weet dat je geestelijke capaciteiten sterk achteruit gegaan zijn kan je niet anders meer dan blind vertrouwen op anderen he.

Een demente die niet weet waar hij is kun je ook overal naartoe leiden.
denkimi is offline   Met citaat antwoorden
Oud 2 november 2021, 18:51   #34
epicurist_dirk
Minister
 
epicurist_dirk's schermafbeelding
 
Geregistreerd: 29 maart 2003
Berichten: 3.110
Standaard

Politie en burgemeesters hebben geen zin om de Nazi uit te hangen.

Natuurlijk niet want op welk recht baseert deze regering zich om gans het privé zijn openbaar te maken met de covit pas...

Inderdaad de restaurant, het personeel ziet onmiddellijk mijn naam, adres.....bovendien waar gaan andere gegevens naartoe???????? Wie ... Wat en hoe en hoeveel keer ga je op restaurant, fastfood tent..

Men wil ook alles koppelen om het digitale gemak.....maar digitale veiligheid is een chaos!

Kijk in China weet iedereen dat er veel controle is. Hier is het zoals vroeger bij de KGB en Stasi alles is geheim en de politici vertellen alleen nog leugens die hen en hun eigen partij goed uitkomt.

Privacy !?!?!? word door de politiek alleen aangehaald om HUN leugens achter te verbergen. Maar ondertussen is het hier erger dan in China (denk ik) want China schermt zen internet af van corrupte toestanden, net als de Russen.

Hier worden al onze gegevens op de mark gegooid via toevallige hack's door onveilige netwerk toestanden in het westen, dit uit economisch winstbejag door economische super macht bedrijven.

Ik ben tegen dictators alla Poetin, Erdogan en co, tegen de communisten maar hier is door al de leugens al decennia lang van onze politici het nog erger geworden.

Worden we bovendien niet beschermd door een rechtbank die bezet word door politiek geplaatste rechtere.

Die dieven en alle andere gespuis beschermen en de goede huisvader/moeder steeds weer negeert.

IN CHINA WEET IEDEREEN HET, Hier NIET!!!!!!!! Maar moeten we vooral braaf zijn wegens Corona.......
__________________
Al heb ik dyslexie, toch probeer ik mijn denken te beschrijven. Ik droom van een kanton systeem hier, met veilig vlot functioneel
bindend referendum kiezen met GSM gecombineerd met itsme veiligheid. Minimale federale toestand zoals in het democratische goed politiek en economische functionerende Zwitserland. Waardoor ik tot nu toe geen enkele partij kan steunen.

Laatst gewijzigd door epicurist_dirk : 2 november 2021 om 19:02.
epicurist_dirk is offline   Met citaat antwoorden
Oud 2 november 2021, 19:04   #35
Hoofdstraat
Secretaris-Generaal VN
 
Hoofdstraat's schermafbeelding
 
Geregistreerd: 19 april 2017
Berichten: 26.625
Standaard

Citaat:
Oorspronkelijk geplaatst door Erw Bekijk bericht
Dat verhaaltje is achterhaald.
Ze willen de klooierij eerst voldoende "genormaliseerd" krijgen, het laten "wennen". Dat, tijd geven. En daarna gaan ze wèl actief gestapo uitsturen. Zo zijn ze altijd te werk gegaan. Kijk naar de flikken in anonieme wagens, naar de parkeercontroleurs, naar de stadswachten, en al die andere nepjobkes.
Hun echte motief is dat ze te lui zijn, om veel "werk" te hebben, en dus gaan ze wachten tot hun Nieuwe Normaal voldoende gewend geraakt is, en dus minder overtredingen noteren.
Kijk naar vorig jaar, hun lockdown, de werkloosheid erdoor. Normaal moeten werklozen een hele paperassenwinkel doorspartelen om de uitkering te bekomen. Maar zoveel tegelijk, dat zagen de Superhelden van de Administratie niet zitten, en dus kon plotsklaps wèl geautomatiseerd uitkering worden betaald. Zo zie je.
Dat is waar, die parkeerwachters zijn al onderdeel van het nieuwe normaal, het zal gewoon uitgebreid worden.
Hoofdstraat is offline   Met citaat antwoorden
Oud 2 november 2021, 19:14   #36
denkimi
Banneling
 
 
Geregistreerd: 24 juni 2020
Berichten: 3.700
Standaard

Citaat:
Oorspronkelijk geplaatst door Erw Bekijk bericht
Dat verhaaltje is achterhaald.
Ze willen de klooierij eerst voldoende "genormaliseerd" krijgen, het laten "wennen". Dat, tijd geven. En daarna gaan ze wèl actief gestapo uitsturen. Zo zijn ze altijd te werk gegaan. Kijk naar de flikken in anonieme wagens, naar de parkeercontroleurs, naar de stadswachten, en al die andere nepjobkes.
Hun echte motief is dat ze te lui zijn, om veel "werk" te hebben, en dus gaan ze wachten tot hun Nieuwe Normaal voldoende gewend geraakt is, en dus minder overtredingen noteren.
Kijk naar vorig jaar, hun lockdown, de werkloosheid erdoor. Normaal moeten werklozen een hele paperassenwinkel doorspartelen om de uitkering te bekomen. Maar zoveel tegelijk, dat zagen de Superhelden van de Administratie niet zitten, en dus kon plotsklaps wèl geautomatiseerd uitkering worden betaald. Zo zie je.
Kijk naar de gasboetes. Een compleet illegaal systeem, want het gaat immers lijnrecht in tegen de scheiding der machten. Maar het was zogezegd maar voor kleine overtredingen, met kleine boetes, in uitzonderlijke omstandigheden omdat het parket het anders toch seponeerde.

Maar ondertussen gaat men hier de snelheid in de hele stadskern van 50 naar 30 brengen, omdat men dan kan gasboetes geven die de kas spijzen. Als men het op 50 laat dan heeft de gemeente er niets aan.

Geef de overheid een vinger en ze pakken je volledige lichaam. Maar als je braaf luistert krijg je misschien je hoofd nog terug.
denkimi is offline   Met citaat antwoorden
Oud 2 november 2021, 21:33   #37
dewanand
Minister-President
 
dewanand's schermafbeelding
 
Geregistreerd: 30 april 2005
Locatie: delft
Berichten: 5.448
Standaard 2200: blanken zijn uitgeroeid op onze apen planeet

Citaat:
Oorspronkelijk geplaatst door fox Bekijk bericht
Op welke manier houdt een QR code een coronabesmetting tegen?

mooie vraag, ook gevaccineerden kunnen ziek zijn en anderen besmetten die bij een bijeenkomst zijn van alleen gevaccineerden, dus jouw vraag is relevant.

QR code controle geeft geen garanties voor 100 % Coronavrije bijeenkomsten. Fake veiligheid, in Nederland is nu 83 procent gevaccineerd en nu komen er toch strengere maatregelen.
__________________
Kritisch Podium Dewanand

http://www.dewanand.com
dewanand is offline   Met citaat antwoorden
Oud 2 november 2021, 21:41   #38
dewanand
Minister-President
 
dewanand's schermafbeelding
 
Geregistreerd: 30 april 2005
Locatie: delft
Berichten: 5.448
Standaard foto's hete hindoe meiden he

Citaat:
Oorspronkelijk geplaatst door patrickve Bekijk bericht
Stel dat de kans om het te betrappen van een niet-gevaccineerde, n is, en de kans om het dus te betrappen van een niet-gevaccineerde, n / 2.

Schoof blijft leven met heksie en kleinkind: (1 - n/2) * (1 - n).
(we gaan ervan uit dat als Schoof besmet wordt, hij dood gaat van de schrik)

Schoof blijft leven met vrienden in restaurant: (1 - n/2) ^ 10.

Inderdaad, om te weten wat het veiligste is, moeten we:

(1 - n) vergelijken met (1 - n/2) ^ 9

Bij welke n is dat gelijk ? Er is de triviale oplossing n = 0 natuurlijk. Als niemand besmet geraakt, dan is het kifkif.

Zoniet is de functie positief voor de meeste waarden van n als we (1-n) - (1-n/2)^9 plotten.

Bij n = 0.99801 is er weer gelijkheid.
-----------------------

Mooi hoor Patrickve,

ben al te oud om dit nog te begrijpen, lang geleden kansrekening gehaald, jaar 1997, hele toer zeg. Mooi vak, slechte dictaten. Had een 7 ervoor na drie hertentamens.

Wiskunde is de HOGERE Heilige taal van de Goden en Godinnen, ik moet mijn wiskunde boekjes afstoffen en opnieuw bekijken. Analyse van Almering, het groene boekje TU Delft.

Die slimme chinese Corona beestjes kennen zeker de kansrekening en al deze kans formules.
__________________
Kritisch Podium Dewanand

http://www.dewanand.com
dewanand is offline   Met citaat antwoorden
Oud 3 november 2021, 12:11   #39
De schoofzak
Secretaris-Generaal VN
 
De schoofzak's schermafbeelding
 
Geregistreerd: 4 juli 2004
Berichten: 82.096
Standaard

De Brusselse politie, op bevel van hun burgemeesters, hebben niet veel zin om veel controle te verrichten op subsidiefraude in sociale vzw's en op cst-toestanden.
__________________
Vlaanderen is niet van iedereen. Vlaanderen is enkel van hen die een inspanning doen om ertoe te behoren.

De grendel-grondwet moet wijken om eindelijk de broodnodige veranderingen te kunnen doorvoeren. Nadien kan de grondwet herstemd worden. Dat is nog gebeurd.

Ik heb de partij gesticht op drie lijnen: Vlaams en Europees, vrij en verantwoordelijk, en sterk en sociaal. Vandaag is dat de grondstroom in Vlaanderen. Geert Bourgeois (N-VA)
De schoofzak is offline   Met citaat antwoorden
Oud 3 november 2021, 14:56   #40
fred vanhove
Secretaris-Generaal VN
 
Geregistreerd: 14 februari 2014
Berichten: 36.522
Standaard

Citaat:
Oorspronkelijk geplaatst door De schoofzak Bekijk bericht
De Brusselse politie, op bevel van hun burgemeesters, hebben niet veel zin om veel controle te verrichten op subsidiefraude in sociale vzw's en op cst-toestanden.
Echt ?
fred vanhove is offline   Met citaat antwoorden
Antwoord


Discussietools

Regels voor berichten
Je mag niet nieuwe discussies starten
Je mag niet reageren op berichten
Je mag niet bijlagen versturen
Je mag niet jouw berichten bewerken

vB-code is Aan
Smileys zijn Aan
[IMG]-code is Aan
HTML-code is Uit
Forumnavigatie


Alle tijden zijn GMT +1. Het is nu 12:18.


Forumsoftware: vBulletin®
Copyright ©2000 - 2025, Jelsoft Enterprises Ltd.
Content copyright ©2002 - 2020, Politics.be